施設
うるま市具志川野球場
- 住所
- うるま市字具志川3500
- 駐車場
- 195台
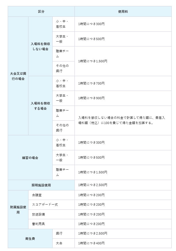
- 利用料金
- ¥300
- 設備
- 更衣室 ・ トイレ
施設概要
◆施設利用時間:08:30〜22:00
◆定休日: 火曜日(祝日の場合翌日)
◆収容人数: 4300人
◆スポーツ種目
・野球(硬式)
・野球(軟式)
・ソフトボール
◆施設詳細 両翼94m・中堅120m、天然芝、ラバーフェンス
◆施設附帯設備
・駐車場
・大型バス駐車場
・更衣室
・会議室
・ブルペン
・救護室
・ナイター設備
| 住所 | うるま市字具志川3500 |
|---|---|
| 設備 | 更衣室 ・ トイレ |
| 営業時間 | 土日祝日営業 |
| 駐車場 | 駐車場有 |
| 駐車場について | 195台 |
| 施設のバリアフリー/その他施設で提供可能なサービス | 駐車場 / トイレ |
| 予約方法 |
予約等の問い合わせ先:具志川総合体育館 TEL:098-973-0230 |
| URL | https://www.city.uruma.lg.jp/1007004000/contents/818.html |
| 備考 |
◎使用するための準備及び原状回復に要する時間は、使用時間に含めるものとする。 ◎使用許可時間を超えて使用した場合は、その超過した時間(1時間未満は、1時間とみなす。)に応じ超過使用料を徴収する。 ◎この表に定めのない市民(本市に居住する者及び本市に事務所を有する団体をいう。)以外のものが使用する場合の使用料は、この表に定める使用料の100分の50に相当する金額を加算する。 |
| お問い合わせ |
地図


